含砷金(精)矿预处理过程中砷的走向

Trend of arsenic for the arsenic-containing gold ores or concentrates in the process of pretreatment

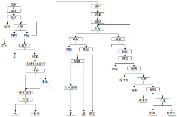
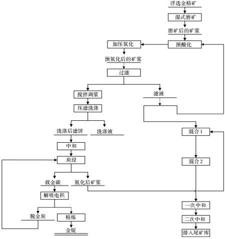
  • 摘要: 近年来,随着金矿矿床的大规模开采,高品位且易处理金矿资源已趋枯竭,以含砷金(精)矿为代表的复杂难处理金矿已成为我国黄金工业矿产金的主要原料。在含砷金(精)矿中,微细粒的金常以亚显微结构分布,并包裹于黄铁矿、砷黄铁矿(毒砂)等硫化矿物载体中,使得该类金矿无法直接浸出回收。含砷金(精)矿的预处理方法主要有生物氧化法、加压氧化法、化学氧化法和两段焙烧法等。本文在综述含砷金(精)矿主要预处理方法的基本原理及相关研究的基础上,重点讨论了砷在预处理过程中的走向,并对含砷金(精)矿预处理方法的研究方向进行了展望。

     

    Abstract: In recent years, the resources for free-milling gold ores have been nearly exhausted with the large-scale mining of gold deposits. Complex and refractory gold ores have become the main raw materials for gold production from ores in China's gold industry, such as arsenic-containing gold ores or concentrates. For arsenic-containing gold ores or concentrates, fine-grained gold is usually distributed in submicroscopic structures and encapsulated in sulfide minerals, such as pyrite and arsenopyrite, which means that gold recovery by leaching is extremely difficult without pretreatment. The pretreatment methods for arsenic-containing gold ores or concentrates include bio-oxidation, pressure oxidation, chemical oxidation, two-stage roasting, etc. In this paper, the trend of arsenic in the process of pretreatment is discussed by reviewing the basic mechanism and relevant research for the main pretreatment methods. In addition, future research directions on pretreatment methods are also proposed for arsenic-containing gold ores or concentrates.

     

/

返回文章
返回